來源:本站???作者:001 ???發布時間: 2023-12-11 10:03???瀏覽: 19215
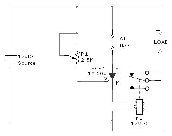
帶繼電器的過壓保護器電路原理圖
過壓保護電路如下圖所示。當電源出現過壓時,該電路將斷開受保護設備與電源的連接。
該電路使用可控硅整流器 (SCR) 和常閉 12V 繼電器 K1。可控硅整流器與 12V 線路并聯,以監控過壓狀況。該施加的信號由 SCR 的柵極感測。這是電路原理圖:

只要施加的電壓保持低于預設值,K1 的觸點就會保持閉合狀態,并且 SCR1 會保持關閉狀態。當發生過壓時,SCR1 將被觸發,導致 K1 的觸點打開并停止電流流向負載。 R1用于設置SCR1的觸發點。
公司介紹:上海上繼科技有限公司是一家專業從事電力系統繼電保護及智能電網電力自動化產品的研發、設計、生產、銷售和服務為一體的高科技公司。擁有資深繼電保護專家團隊和國內領先的檢測儀器及校驗設備。同時還引用國內外先進技術,來進行技術創新。本公司的產品廣泛用于電力、工礦、鐵路、建筑等國家重大工程輸配變電系統上,產品遠銷東南亞及中東地區。產品通過國家繼電保護及自動化設備質量監督檢驗中心檢測,獲得ISO9001國際質量體系認證。“科技創新,誠信務實”是公司的經營理念,本公司以高超的技術支持和對用戶高度負責的售后服務贏得了輸配電成套企業的信賴,且樹立了良好的信譽。
公司主營:繼電器(時間繼電器,電壓繼電器,電流繼電器,中間繼電器,信號繼電器,閃光繼電器,沖擊繼電器,同步檢查繼電器,接地繼電器,差動繼電器,重合閘繼電器,絕緣監視繼電器,雙位置繼電器,模數化繼電器),微機保護裝置,電力儀表,智能操控裝置
上海上繼科技有限公司(專注電力保護繼電器生產廠家)銷售熱線:021-57233089 QQ:1932551438
{以上內容僅供參考,上海上繼科技有限公司有最終解釋權}
更多繼電器精彩文章——電壓繼電器在電路中起什么作用?
上一篇:電壓繼電器在電路中起什么作用?

